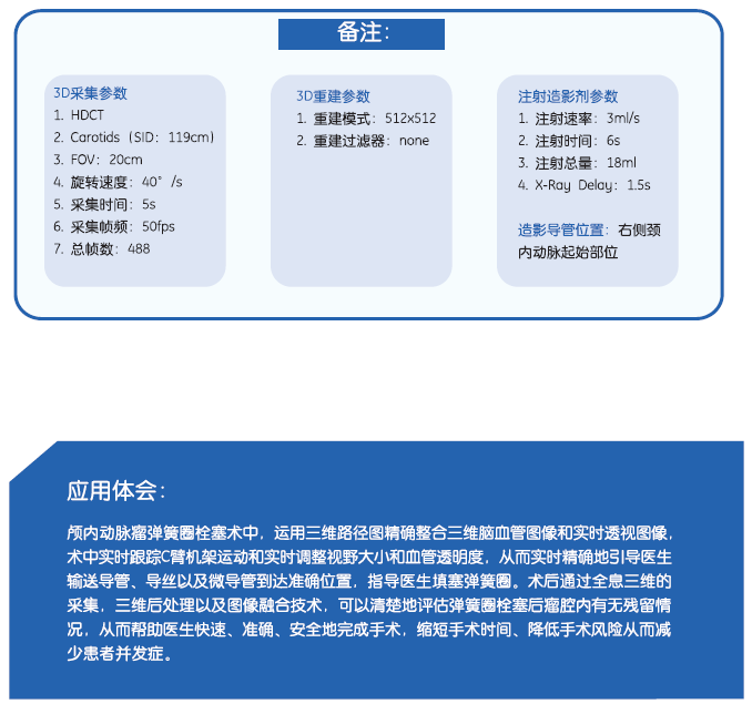
|
右侧颈内动脉床突段动脉瘤栓塞术
颅内动脉瘤是指脑动脉内腔的局限性异常扩大造成动脉壁的一种瘤状突出,颅内动脉瘤多因脑动脉管壁局部的先天性缺陷和腔内压力增高的基础上引起的囊性膨出,是造成蛛网膜下腔出血的首位病因。


图1:左侧颈内动脉正、侧位脑血管DSA造影,,未见明显异常。  图2:右侧颈内动脉正、侧位脑血管DSA造影,显示颅内动脉床突段动脉瘤(红色箭头)。

图3:一次全息三维采集获取脑血管三维容积图像,任意角度转动图像。图中显示颈内动脉床突段动脉瘤(红色箭头)。在这个工作角度上我们可以一目了然地看到微导管超选至动脉瘤的路径。

图4:弹簧圈栓塞前精确整合三维脑血管图像和实时透视图像,术中实时跟踪C臂机架运动以及实时调整视野大小和血管透明度,从而精确地引导医生输送导管、导丝以及微导管到达准确位置。

图5:弹簧圈栓塞中,结合三维路径图和普通实时透视图像,医生不仅可以看到弹簧圈填塞的进展情况还可以实时观察载瘤动脉以及动脉瘤颈的情况。

图6:一次全息三维采集后,同时获取栓塞后的脑血管三维图像和弹簧圈图像,分别染色进行融合后,可以清楚地观察到弹簧圈栓塞后瘤腔内无残留情况。

|